Hi my retired buddy.
MrJoatmon wrote: Tue Sep 04, 2018 4:29 am
I will have to try find a replacement fuse. Your schematics are helpful. Thank you. I notice that your schematics show a 5a and 15a fuse. Mine are 10a and 15a so I’m assuming there is some variation. I need to replace the 15a.
...
The schematic diagram comes from the manufacturer. The diagrams are officially available to users.
It is possible that some electronic components will differ from the soldered ones.
MrJoatmon wrote: Tue Sep 04, 2018 4:29 am
...
I’m no expert at this thing. Could you suggest any reason why the three common fans did not have power, even when the board was working? (Of course, they don’t work now because the fuse is worn, but before this happened, there was still no fan power).
...
Eeeeeeeech
As you well know, diagnosis can be difficult to do even if it is done locally.
And I am far from thee, and I have not accompanied your actions.
And what should I tell you
I, too, am not an expert on this subject, I am only an excellent spoil

In addition, it's terribly talkative when it doesn't need to be.
I can only state my opinion.
The desire to create a universal solution was caused by construction errors. These mistakes are cardinal and repeated. They have not been corrected in subsequent versions of the electronic circuit.
I'm not happy to write about it in public.

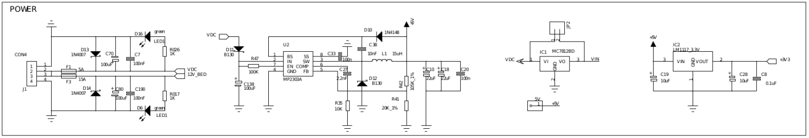
- power section diagram
- zasilanie_GT2560_A+.png (63.42 KiB) Viewed 11842 times
The fans use the VIN voltage for their operation.
This is the output voltage of the IC Positive Voltage Regulators 12VDC.
The controller is supplied with 12VDC voltage from the main power supply.
And we have the problem ready.
For correct operation, the stabilizer needs a higher voltage
Quote from the chip manufacturer's data sheet:
A common ground is required between the input and the output voltages. The input voltage must remain typically 2.0 V above the output voltage even during the low point on the input ripple voltage.
So it will never work properly.
MrJoatmon wrote: Tue Sep 04, 2018 4:29 am
...
I have tested the fans using a 9v battery and they both spin, so I think the fault lies somewhere in the board.
I saw a post that suggested placing a jumper pin on the JP2 but I have a feeling that trying that is what blew the fuse.
...
On this point, we are in agreement.
And this jumper JP2 is another misunderstanding.
MrJoatmon wrote: Tue Sep 04, 2018 4:29 am
...
I was going to replace my ancient multimeter too!

One man’s junk is another man’s treasure! Thanks again.
ble ble ble
As you well know, this type of multimeter will be indispensable in certain types of use.
Sold off the stabilizer, put the cap on the jumper and everything will work better than new. A stabilizer would be needed if you wanted to use a 24VDC mains adapter. But then there will be other inconveniences.
In my controller board I also threw some pieces away.
I am passing on my opinions to the Geeetech staff, but the gentlemen have their opinions. So we see the results.
This mechanism can be easily redesigned to exist. And to function smoothly if necessary.