Page 1 of 1
PWM Fan Connector
Posted: Mon Apr 18, 2016 10:13 am
by paqman
Can the PWM Fan connector be used for a servo?
Thanks
Re: PWM Fan Connector
Posted: Tue Apr 19, 2016 6:10 pm
by Mark
yes, I think it will work.
Re: PWM Fan Connector
Posted: Tue Apr 19, 2016 9:44 pm
by paqman
Does any one know the pinout for the connector?
Re: PWM Fan Connector
Posted: Wed Apr 20, 2016 5:23 pm
by Mark
which board do you mean?
Re: PWM Fan Connector
Posted: Thu Apr 21, 2016 5:25 am
by paqman
Silly me, I was looking for the pinouts from the GT2560 board.
Thanks
Re: PWM Fan Connector
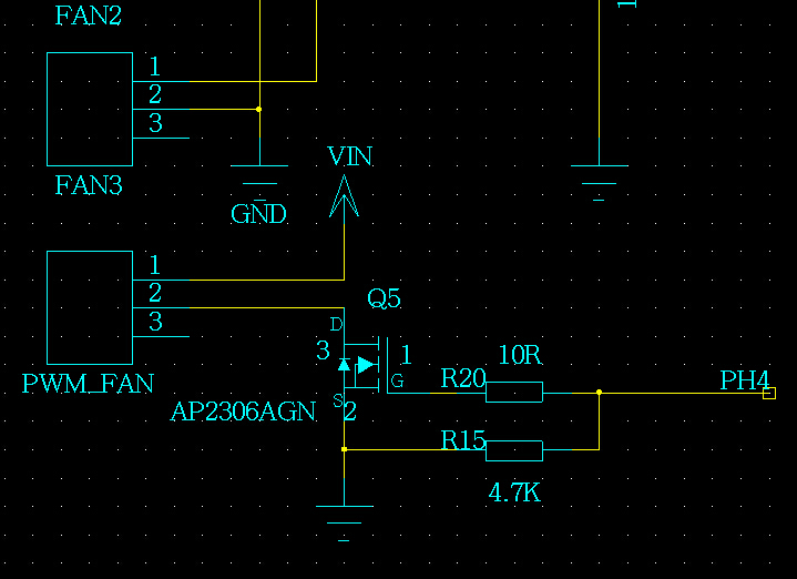
Posted: Thu Apr 21, 2016 4:19 pm
by Mark
The singal pin for the PWM fan is pin16, see the picture below:

- 20160421161110.jpg (456.33 KiB) Viewed 10703 times

- 20160421161914.jpg (161.98 KiB) Viewed 10703 times
Re: PWM Fan Connector
Posted: Fri Apr 22, 2016 5:17 am
by paqman
Thanks for the info.
Cheers